Benign 두통에 Haloperidol 2.5 mg IV는 60분 내 VAS 평균 4.77 낮춰준다 (JEM 2020) https://doi.org/10.1016/j.jemermed.2020.04.018
Rescue ketololac 이 필요한 경우는 31%.
⇒ 그러나 본원에서는 Haloperidol 은 IM 으로만 사용가능함.
A. 개요
•
환자가 호소하는 두통이 tumor, meningitis, SAH 등에 의해 발생한 이차성 두통이 아닌지 평가해야 함
•
대개의 두통 환자들은 통증이 있기는 하지만 양성 원인임. 고위험 원인은 4%정도 뿐
•
고위험 두통을 시사하는 Red Flag sign을 숙지해야 함
항목 | Red Flag Sign |
Onset | 갑자기 발생, 외상후 발생, 운동 시 발생 |
증상 | 의식변화, 경련, 발열, 신경학적 이상, 시각 이상 |
복용 약물 | 항응고제/항혈소판제, 최근 항생제 사용, 면역억제제 |
과거력 | 이전 두통병력 없음, 두통의 강도/질 변화, 악화양상 |
연관상태 | 임신/출산후 상태, SLE, 베체병, 혈관염, 사코이드증, 암 |
신체검사 | 의식변화, 발열, 경부강직, Papilledema, 신경학적 손상 |
A1. History
(1) 50세 이상 + 새로운 또는 악화되는 두통 → 일단 고위험군일 가능성이 있다.
(migraine, cluster, tension HA 등의 일차성 두통은 나이 들수록 유병율이 감소하기 때문)
(2) 벼락두통 (Thunderclap headache) : 갑자기 발생하는 심한 두통
- 즉각적이고 전반적인 평가들이 필요.
- 운동 중 발생한 벼락두통 → SAH 또는 경동맥이나 추골기저동맥의 박리 의심해야 함.
* 벼락두통의 원인
출혈 | ICH, “Sentinel” aneurysmal hemorrhage |
혈관문제 | 경동맥 또는 추골기저동맥 박리
Reversibel cerebral vasoconstriction syndrome (RCVS)
Cerebral venous thrombosis
PRES |
기타원인 | 성교두통
발살바 관련 두통
자발성 두개저혈압
급성 수두증 (예; colloid cyst obstructing 3rd ventricle)
뇌하수체 졸증
급성 폐쇄각 녹내장 |
(3) 만성 두통 환자에서 양상, 빈도, 강도가 이전의 두통과 달라지면 재평가가 필요
(4) 발열
•
meningitis, encephalitis, brain abscess 등의 중추신경계 감염 가능성 있다
•
하지만 발열이 없다고 해서 중추신경계 감염을 배제할 수는 없다.
(5) Past hx.
•
면역 저하자(HIV, vasculitis, DM 등)에서 두통 발생 시 즉각적인 평가가 필요할 수 있다.
•
종양, 외상, 임신 등이 두통의 이차성 원인일 수 있다.
(6) Medical hx.
•
Anticoagulant / Antiplatelet agents / Chronic steroids 복용력 확인
•
Immunomodulatory agents / Antibiotics 복용력 확인
•
진통/소염제를 오래 사용하면 rebound or withdrawal headaches 발생 가능
Drug ingestion Hx.
1) Nitrates and Nitrites
2) MOAI
3) Alcohol withdrawal
4) Analgesic use
5) MSG
6) CO poisoning
(7) 이전의 두통 병력 (migraine, tension, cluster-type)과 치료에 대한 반응 여부 등을 확인
(8) Substance use hx.
•
Cocaine, amphetamine의 복용은 ICH risk를 증가시킴
•
Alcoholics 경우 외상으로 인한 뇌출혈 위험성이 증가됨
(9) Family hx.
•
직계가족의 동맥류 병력있으면 동맥류 위험성이 3~5 배 더 높음
•
ADPKD → intracranial aneurysm risk 증가
•
직계가족의 migraine 병력 있으면 2~4배 더 migraine risk 증가
A2. Physical exam
(1) Fever
•
발열 있으면 두통은 흔히 동반되는 증상임
•
하지만 정상 체온에서도 두통이 지속된다면 중추신경계 감염 가능성을 생각할 것
(2) Fever, Neck stiffness, Altered mental status
: 뇌수막염의 삼주징(Triad) (+두통)
(3) 심한 고혈압
•
혈압이 매우 높으면 두통 동반 가능하며 , 급성 의식변화, 신경학적 이상 나타날 수 있음
•
PRES, hypertensive urgency를 반드시 고려할 것
(4) Meningismus : 있으면 감염이나 뇌출혈 가능성 있음
(5) Ear, nose, throat exam : Otitis media 및 Sinusitis 여부 확인
(6) Eye exam
•
Acute angle-closure glaucoma, scleritis, endophthalmitis 에서도 두통 발생 가능
•
•
Fundoscopic exam : Papilledema
- ICP 증가 때 볼 수 있음
- Bedside US로도 확인 가능
- 있다면 Lumbar Puncture 전 brain CT 시행할 것
(7) Neurologic exam
① Mental status 평가
② Cranial Nerve 평가
③ Pupil exam
④ Motor exam
⑤ Reflex exam
⑥ Gait and coordination testing
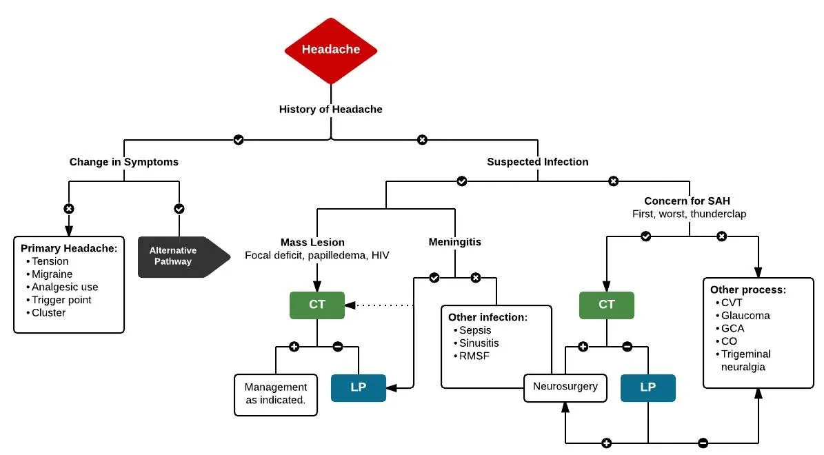
B. Diagnosis
많은 두통의 원인이 있기 때문에 종류별로 진단법과 치료가 달라짐
두통의 진단 알고리듬
두통을 유발하는 주요 Trigger Points
C. Laboratory testing
•
환자 나이, 병력, 동반된 기저질환, 약물력에 기반하여 검사.
Routine blood testing 은 진단에 있어 제한적
•
High-risk HA에서 기본적으로 시행할 Lab
: metabolic profile, CBC, coagulation panel, ESR, blood Chemistry
D. Imaging
Noncontrast Brain CT | MRI (조영제 없이 또는 조영증강) |
* Trauma
* 벼락두통
* 새로운 두통 + 국소신경학적 장애 또는 Papilledema
* 만성두통이 이전양상과 달리 변화하였을 때 | * 새로운 두통 + 국소신경학적 장애 / papilledema
* Encephalitis 의심 시
* Vertebral / Carotid dissection 의심
* Honer’s 증후군
* 발살바 또는 성교 관련 두통
* 면역억제자
* 암 병력/ 현재 치료중인 암 환자
* 측두동맥염 의심 시
* Intracranial hypotension 의심 (저혈압 두통)
* Sinusitis/mastoiditis/oromaxillofacial origin 의 intracranial 합병증의심 시
* 임신 중 새롭게 발생한 두통
* Trigeminal autonomic origin의 두통
* 만성 두통의 양상이 변한경우 또는 국소신경학적 장애 (CT 먼저촬영가능) |
환자 양상 | 필요영상 |
두통 + 신경학적 이상 (국소 신경학적 이상, 의식변화, 인지변화) | Emergent Brain CT (Pre) |
새롭게 발생한 심한 두통 | Emergent Brain CT (Pre) |
HIV 양성 환자의 새롭게 발생한 두통 | Emergent Brain CT (Pre) |
50세 이상에서 새로운 두통 + 신경학적 이상 없음 | Urgent Brain CT (Pre) |
D1. Brain CT
(1) Critical Vascular condition
•
SAH, ICH, EDH, SDH
•
Stroke
•
Carvenous sinus thrombosis
•
AV malformation
•
Carotid / cerebral a. dissection
(2) Tumor
(3) Opthalmic conditions
•
Glaucoma
•
irititis
•
Optic neuritis
(3) Pheochromocytoma
(4) Metabolic
•
Hypoxia
•
Hypoglycemia
•
Hypercapnia
•
High-altitude cerebral edema
•
Preeclamsia
E. Special causes of headache
E18. CO toxicity
(1) Headache / Myalgia / Nausea & vomiting / Dizziness / Confusion
LOC / Focal neurologic deficit / death 심하게 노출시
(2) 가족구성원 여럿과, 애완동물이 두통 등의 비슷한 증상을 호소하고 CO 노출이 의심될 때
(3) Pulse oximetry는 큰 의미 없음 → CO-oximetry 가 필요
(4) Treatment. : O2 supply, hyperbaric oxygen therapy 가 필요할 수 있음
E19. Pituitary apoplexy (rare)
(1) Spontaneous hemorrhage or infarction of a preexisting pituitary adenoma 때문
(2) 가장 초기 증상은 sudden, severe HA
(3) 그 외 ophthalmoplegia, visual acuity 감소 , altered consciousness, meningismus, N/V
(4) CT/MR
① Sella mass and hemorrhage
② 첫 1-2hr 이내면 hyperacute hemorrhage MR 보다 CT에서 더 잘 보임
(5) Pituitary tumor apoplexy는 즉시 corticosteroids사용과 NS consult가 필요함
E20. 3rd ventricle colloid cyst
•
3rd ventricle의 m/c tumor로 , acute neurologic deterioration sudden death 를 일으키는 드문 원인.
•
Foramina of Monro를 통하는 CSF flow obstruction을 일으켜 ICP 를 증가
E21. Acute angle-closure glaucoma
•
Anterior chamber angle aqueous humor flow 이 좁아져 가 막혔을 때 나타남
•
70 대 에서 peak
(1) 증상
•
Abrupt eye pain / Vision change / Headache / Nausea & Vomiting
(2) 진단
•
Visual acuity 감소 / Mid-fixed dilated pupil / Edematous cornea
•
Ocular pressure > 21mmHg
E22. Preeclampsia
(1) 임신 20주 ~ 출산 6 주 여성
(2) BP 140/90 + Proteinuria or end-organ damage 이상 있을 때 의심



