•
Low-probability ACS or possible ACS
: 감별되지 않은 흉통 환자 중 EKG가 STEMI는 아니고, 초기 cardiac marker도 정상인 사람
A. Clinical Features
A1. History
(1) ACS 가능성 낮음을 시사하는 소견
•
운동과 관계없는 통증
•
염증 부위에 국한된 위치
•
늑막성 통증
•
자세 변화에 따른 통증
•
칼로 찌르는 듯한 혹은 날카로운 통증
(2) ACS 가능성 높음을 시사하는 소견
•
흉부 압박감
•
이전에 ACS가 있었던 경우, 그와 비슷하거나 심한 통증
•
구역/구토 혹은 발한 동반 시
•
왼쪽 및 오른쪽 팔 혹은 어깨로 방사통 있는 경우
•
운동 시 통증 발생
★ 문진에서 ACS 저위험이라 하더라도 ACS일 가능성은 여전히 남아있다.
A2. Physical examination
•
ACS 저위험 – 증상의 합병증 및 기타 원인이 될 만한 것에 대해 조사 필요.
•
ACS 고위험 – 저혈압 / 발한 / Pulmonary rale / 목정맥 확장 / 새롭게 발견된 MR / 서맥
빈맥 / S3 cardiac gallop 같은 증상 있을 시에 고려한다.
B. Diagnosis
•
Process는 primary evaluation과 secondary evaluation으로 나뉜다.
B1. Primary evaluation
•
ECG
: 초기 ECG에서 STEMI, new LBBB, new STD 등이 보이면 definite ACS
: 환자 증상이 악화 혹은 완화될 때마다 ECG를 확인
→ 초기 ECG와 비교할 때 변화를 보인다면 ACS 가능성 높음
•
CXR
•
1st set of cardiac marker
(2) 위험도 평가
: 사전 검사 상에서 ACS 확률이 2% (or 1%) 이하일 시, 더 이상의 검사는 필요하지 않다.
: Risk 평가하기 위한 2가지 testing
•
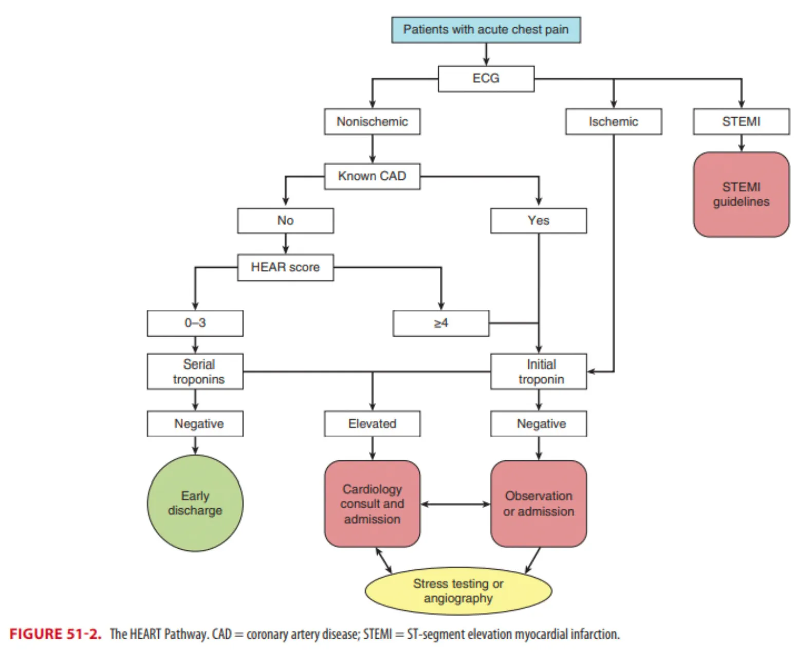
HEART score (part of HEART pathway)
•
Emeregency Department Assessment of Chest Pain Score (EDACS)
: 18세 이상, ACS에 합당한 흉통, Ongoing pain이 없는 경우 적용
: 남자(+6), 식은땀 (+3), 방사통(+5), 호흡시통증(-4), 압통(-6)
: 18~50세인 경우 추가로, CAD 위험인자 3개 이상 (+4)
: 16점 미만 시 Low Risk로 분류
•
HEART score가 low risk 혹은 EDACS 가 16점 미만인 경우는 ACS 발생 확률 1% 미만
•
초기 troponin값과 3hr f/u troponin값이 negative이면서 low risk인 경우는 안전히 귀가
•
TIMI (Thrombolysis in Acute Myocardial Infarction) study (9판에서 제외됨)
* Prognosis-Based Classification System for ED Chest Pain Patients (9판에서 제외됨)
(3) Secondary evaluation
•
ACS가 있거나 가능성이 있을 시 입원
•
2 Serial cardiac marker approach
: 원래는 troponin 6hr 뒤에 f/u이였으나, 2~3hr f/u으로 바뀜.
: Clinical decision 혹은 cardiac imaging이 있으면 불완전한 민감도를 매꿀 수 있음
C. Advanced cardiac testing
•
Serial marker 및 ECG 가 모두 정상이지만 low risk는 아닌 환자에서 시행
C1. Ecg-based exercise treadmil testing
(1) Use diagnostic stress testing in patients with a low to moderate pretest probability of CAD
(2) Very low or high risk 군에서는 시행 안함, known CAD pt. 에서도 시행 안 함
C2. Echocardiography
(1) Normal resting echo 소견이 가능성을 낮을 순 있지만 ACS를 배제하지는 못한다
C3. Nuclear medicine
(1) Thallium-201
(2) Sestamibi : 99mTc labeled agents,
Thallium-201에 비해 반감기가 짧아 (6 vs 73 hours) 환자에게 더 많은 용량 사용 가능.
C4. Cardiac MRI
C5. CT coronary angiography
IV. Disposition after the secondary evaluation
Serial marker negative인 환자는 안전하게 귀가 가능하지만,
Low risk가 아니면 ACS를 배제 혹은 진단하기 위해 추가검사를 진행해야 한다.

